Créer et penser de manière sérieusement ludique !
LEGO® SERIOUS PLAY® ‐ AVANCER EFFICACEMENT ENSEMBLE !
Pourquoi jouer ?
Le jeu est le meilleur moyen pour les gens d’imaginer, d’interagir et d’apprendre, surtout lorsqu’ils sont confrontés à des défis complexes et incertains. Et lorsque nous jouons à propos d’une thématique importante, comme les affaires, nous pouvons enrichir la qualité de chacun au travail. La communication est plus facile, le lien social est renforcé et une atmosphère de compréhension, de confiance et d’engagement accrus est créée
« On peut en savoir plus sur quelqu’un en une heure de jeu qu’en une année de conversation. » Platon
L’origine
En cherchant un outil pour débloquer l’innovation au sein de l’entreprise, le groupe LEGO® a réalisé qu’une solution pourrait être trouvée dans le système LEGO® lui‐même. L’équipe de direction de LEGO® a alors collaboré avec les professeurs Bart Victor et Johan Roos de l’IMD, la célèbre école de gestion d’entreprise de Lausanne, pour développer la méthode.
Pourquoi utiliser les briques LEGO® ?
LEGO® SERIOUS PLAY® [1] part du principe que les réponses sont « déjà dans la pièce » et invite les participants à « penser avec leurs mains » pour construire leur compréhension d’une situation. Chaque membre de l’équipe participe, et chacun a une voix. Le matériel permet aux participants de mettre en place facilement des modèles explicites qui représentent un ou plusieurs éléments qu’ils souhaitent communiquer. Ils n’ont pas besoin de compétences techniques particulières; les LEGO® nous sont familiers.
Pourquoi faire des constructions, plutôt que de simplement parler ?
La recherche a montré que le processus de construction peut mener à des discussions beaucoup plus profondes, perspicaces et honnêtes. [2,3]. Le processus créatif et réfléchi de construction d’un élément ou d’une idée incite le cerveau à travailler d’une manière différente et peut ouvrir de nouvelles perspectives. En effet, le processus de construction et de collaboration produit souvent des aperçus qui ne seraient tout simplement pas apparus dans des discussions régulières.
L’idée qu’il est important de « penser avec le corps/les mains » a été soutenue par une convergence de nouvelles preuves provenant de la psychologie et des neurosciences. Ces théories soulignent que les processus cognitifs tels que l’apprentissage et la mémoire sont fortement influencés par la façon dont nous utilisons notre corps pour interagir avec le monde physique.
Ces processus sont soutenus par l’utilisation des briques LEGO®. En effet, lorsqu’un système a une logique intrinsèque et un ensemble de contraintes qui peuvent être saisies, il peut faire émerger des possibilités infinies. Il est facile à appréhender, tout en permettant l’expérimentation et le développement. Notre travail mental est facilité par la possibilité de construire des rappels visuels de différents aspects significatifs d’une situation.
Le processus de réflexion qui consiste à traduire les pensées en métaphores est un processus utile pour accéder à des informations nouvelles et/ou différentes dans le mental. Il aide également à extérioriser les pensées, les sentiments, les expériences, donnant ainsi à la personne la possibilité de regarder ces choses d’un point de vue extérieur et de les considérer comme quelque chose sur lequel on peut agir, au lieu de les considérer comme une partie d’elle‐même.
La structure du processus
Un atelier LEGO® SERIOUS PLAY® dure généralement de deux heures à deux jours et doit être animé par un‐e faclitateur‐rice certifié‐e pour que le dialogue du groupe serve son but et atteigne les objectifs. Les forces du processus résident dans ses cycles de construction, de réflexion, d’apprentissage collaboratif et dans son déroulement.
Qu’est‐ce que le » flux » ?
La théorie du flux (flow), développée par Mihaly Csikszentmihalyi [4], affirme que les individus tirent le plus grand profit d’un processus d’apprentissage ou de développement lorsqu’ils sont engagés dans le processus et qu’ils y prennent plaisir. Il est également impératif pour l’engagement d’un participant dans un processus de développement qu’il fasse l’expérience d’un » stretch optimal » en termes d’implication cognitive et émotionnelle.
Le concept LEGO® SERIOUS PLAY®
Le processus s’appuie sur un processus d’apprentissage qui garantit que les personnes prennent en charge leur propre apprentissage et apprennent le plus possible. Ce processus d’apprentissage implique trois phases de base que les participants parcourent en spirale : Défi ‐ Construction ‐ Partage.
La méthode LEGO® SERIOUS PLAY® offre une approche créative de l’innovation et de l’amélioration des performances en mettant l’accent sur l’utilisation du jeu afin de libérer le potentiel humain au sein des organisations [5]. Elle libère l’intelligence collective pour trouver des solutions efficaces à des problèmes réels.
LEGO® SERIOUS PLAY ®, C’est LE couteau suisse idéal pour les équipes efficaces et rapides qui veulent jouer avec les LEGO pour déjouer l’EGO !
[1] Site interne : http://www.lego.com/seriousplay, 2018
[2] David Gauntlett, Creative Explorations, 1st Edition, Routledge, 2007
[3] David Gauntlett, Making is Connecting, 1st Edition, Polity Press, 2011
[4] Mihaly Csikszentmihalyi, https://www.ted.com/talks/mihaly_csikszentmihalyi_on_flow , February 2004
[5] Kristiansen and Robert Rasmussen, Building a Better Business using the LEGO® SERIOUS PLAY® Method, 1st Edition, Wiley,
2014
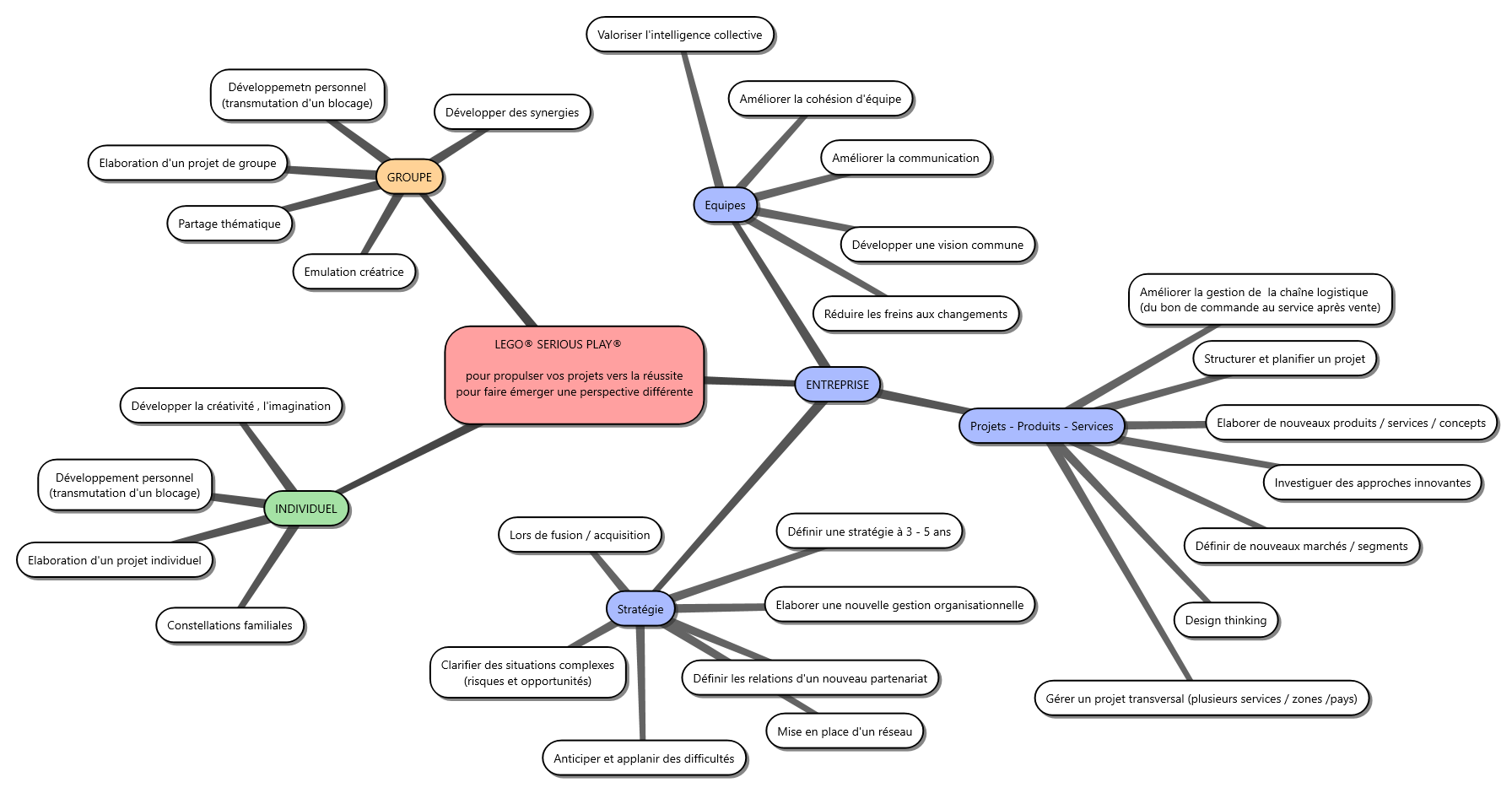
Applications en entreprise – groupe – individuel :

Selon Edgard Dale (1940 – Cone of Experience), les personnes se souviennent de 90% de ce qu’ils réalisent concrètement mais de seulement 10% de ce qui est lu.
